業務システム
2024.12.10
マーケティングオートメーション × AI 導入事例
背景と課題
顧客のオンライン行動(ページ閲覧、クリック、スクロール、ページ遷移など)に関する膨大なイベントデータがあるにも関わらず、従来のマーケティング施策はメールの一斉配信など単純な方法に留まり、効果が限定的だった。
マーケターが手動で行動データをもとにセグメント作成・管理を行っていたため、工数が増大しており、迅速な施策の立案・実施が困難であった。
リアルタイムで顧客ニーズを捕捉・対応する仕組みがなく、離脱や機会損失が生じていた。
システム概要
本システムは、ユーザーがWebサイトやモバイルアプリ上で行うクリック、スクロール、ページ遷移などのリアルタイムな行動データを収集・蓄積し、AIが顧客ごとの関心領域や次の行動を予測します。これにより、各ユーザーに最も効果的なタイミングでパーソナライズされたコンテンツ(メールやプッシュ通知)を自動生成し、配信まで自動化するマーケティングオートメーションツールです。
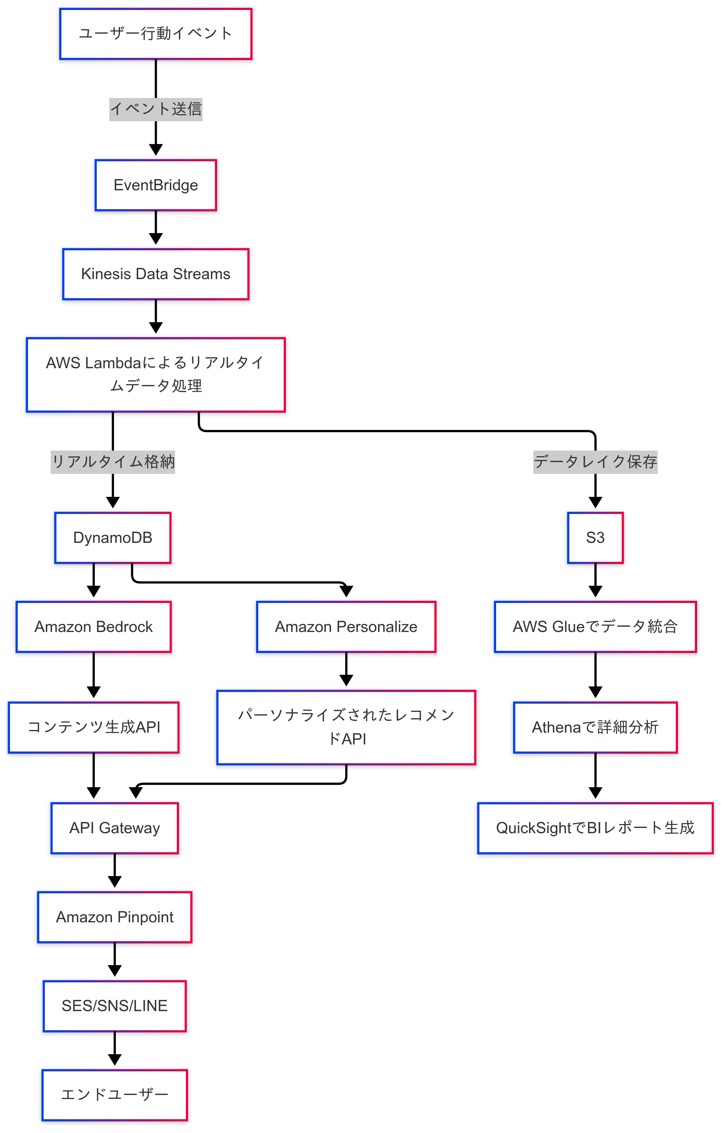
システムの詳細な流れ
ユーザーがWebサイト・アプリ上で実施するイベント(クリック、スクロール、ページ遷移、閲覧時間)をリアルタイムで収集
収集したイベントデータをLambdaを利用してリアルタイムで加工・分類し、DynamoDBに保存
保存されたデータをAmazon Personalizeを活用してユーザーの興味や次のアクションを予測し、適切なコンテンツを決定
AIによるコンテンツ生成(Amazon Bedrock)を活用し、パーソナライズされたメールや通知メッセージを作成
Amazon Pinpointを通じて、ユーザーの関心が最も高まるタイミングで自動配信
ワークフロー

採用したAWSリソースの具体的役割
サービス | 用途 | 選定理由 |
|---|---|---|
Amazon EventBridge/Kinesis | 行動イベントのリアルタイム収集 | 大量データをリアルタイムで安定処理 |
AWS Lambda | データ加工、リアルタイム処理 | スケーラブルかつリアルタイム処理に最適 |
Amazon DynamoDB | リアルタイムデータの格納 | 低レイテンシで高速アクセス |
Amazon S3 + AWS Glue + Athena | データ分析基盤 | 大規模データを効率的に管理・分析可能 |
Amazon Personalize | 行動予測、レコメンド提供 | 機械学習による個別最適化 |
Amazon Bedrock | AIによるコンテンツの自動生成 | 人手を介さず迅速かつ大量のコンテンツを生成 |
Amazon Pinpoint | チャネル横断の自動配信管理 | 自動化によるマーケティング業務の効率化 |
AI活用の具体的な成果
メール開封率が従来の8%から24%に改善
コンバージョン率が0.3%から2.1%へ大幅向上
マーケターが手作業で行っていた顧客セグメント作成や施策の工数を65%削減
想定月額利用料(中規模、月間ユーザー100万人)
サービス | 使用量 | 料金(月額) |
Amazon Pinpoint | 200万通メール・通知 | 400 USD(約64,000円) |
EventBridge/Kinesis/Lambda | 5億イベント | 150 USD(約24,000円) |
DynamoDB | 標準500RCU/500WCU | 100 USD(約16,000円) |
S3/Glue/Athena | 2TB保存・100GB分析 | 60 USD(約9,600円) |
Amazon Personalize | レコメンド利用 | 200 USD(約32,000円) |
Amazon Bedrock | コンテンツ生成(50Mトークン) | 200 USD(約32,000円) |
SES/SNS | 200万通メール配信 | 80 USD(約12,800円) |
その他(API Gateway等) | - | 60 USD(約9,600円) |
合計 | - | 1,250 USD(約200,000円) |
※1USD=160円で換算
まとめ
リアルタイムで収集したユーザーイベント情報をAIで活用し、パーソナライズされたコンテンツの自動生成・最適タイミング配信を行うことで、マーケティング成果を劇的に改善。工数削減と顧客満足度の向上を同時に実現しました。